草原突发大冰雹,特大冰雹
草原清晨的宁静被打破草原上的清晨总是格外宁静,鸟儿的鸣叫、微风拂过的低语,构成了这片广袤土地的专属旋律。然而,这样的宁静在某个清晨被突如其来的大冰雹打破,让原本平静的草原瞬间陷入了紧张与惊慌之中。天空的变化让人措...
一生蜕变,持续成长的不懈之旅
人生就像一棵树苗,从破土而出的那一刻开始,就注定了一生的旅程——不断地成长,我们的一生,就是在不断适应环境、面对挑战、克服困难、学习进步的过程中,逐渐成长、壮大。我们的成长,从婴儿时期开始,那时候,我们刚刚来到这个世...
七夕活动专题,传承与创新下的浪漫交融盛宴
七夕节,又称乞巧节或女儿节,是中国传统节日中最浪漫的节日之一,随着时代的发展,七夕活动的形式和内容也在不断创新和丰富,今年,我们以“七夕活动专题”为主题,旨在传承传统文化的同时,融入现代元素,打造一场别开生面的七夕庆...
滨州突发校车事故,滨州校车投诉电话
事故概述近日,山东省滨州市发生了一起严重的校车事故,造成了多名学生和教师的伤亡。据初步了解,事故发生在滨州市某县的一所小学放学时段,一辆载有30余名学生的校车在行驶过程中突然失控,导致车辆侧翻,造成了严重的人员伤亡...
揭秘日常现象,每日不断的‘臭屁’背后隐藏的真相
在我们的日常生活中,有时会遇到一种尴尬而又令人困惑的现象——“每天臭屁不断”,这不仅影响个人的生活质量,还可能对人际关系产生微妙的影响,在这篇文章中,我们将探讨这一现象的背后原因,寻找可能的解决方案,并尝试从生理、心...
旅游突发疫情,去旅游突发疫情怎么办
疫情背景下的旅游行业困境近年来,旅游业在全球范围内蓬勃发展,成为了推动经济增长的重要引擎。然而,随着2020年新冠病毒(COVID-19)的爆发,旅游业遭遇了前所未有的挑战。疫情对全球旅游业造成了严重影响,各国政府...
为爱不断妥协,勇往直前的心路历程
在人生的道路上,我们常常面临选择与挑战,有时,我们会为了某些重要的事物而不得不做出妥协,在这篇文章中,我们将探讨“不断妥协”这一主题,特别是在爱情中如何为爱不断妥协。人生的妥协之路人生如同一场漫长的旅程,我们在旅途中...
探索小松最新款:技术创新引领工程机械新潮流
标题:探索小松最新款:技术创新引领工程机械新潮流一、引言随着科技的不断进步,工程机械行业也在经历着前所未有的变革。作为工程机械领域的领军企业,小松始终以其创新的技术和卓越的产品质量赢得了全球客户的信赖。本文将带您...
新奥2024年免费资料大全349期:开启知识新篇章的钥匙
引言:探索知识宝库 在这个飞速发展的时代,掌握和更新知识显得格外重要。澳门历来重视知识与教育,为提供更好的服务与资源,新奥2024年免费资料大全349期为广大读者...
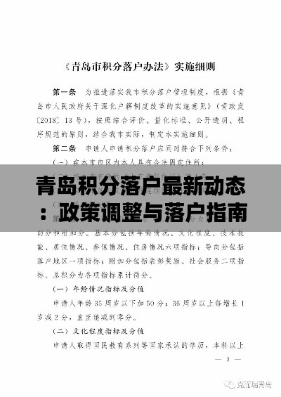
青岛积分落户最新动态:政策调整与落户指南一览
标题:青岛积分落户最新动态:政策调整与落户指南一览一、青岛积分落户政策背景青岛,这座美丽的海滨城市,一直以来都是许多人向往的居住地。为了吸引更多优秀人才,促进城市人口结构的优化,青岛市政府近年来不断调整和完善积分...














苏ICP备2021053023号-1