安庆突发事故引发关注,最新消息今日速递
安徽省安庆市发生了一起备受关注的事故,这起事故成为了今日安庆新闻的重点报道对象,引起了社会各界的广泛关注,本文将为您详细介绍这起事故的经过、原因以及后续处理情况。事故概述位于安庆市某建筑工地发生了一起意外事故,据初步...
伦敦银行全球排名揭秘,世界金融舞台上的重要力量
在全球金融领域,英国伦敦银行一直以其卓越的服务、创新的产品和强大的实力占据重要地位,本文将深入探讨英国伦敦银行在世界上的排名及其在全球金融领域的影响力。英国伦敦银行概述英国伦敦银行历史悠久,是全球最古老的金融中心之一...
快手独家账号签约攻略,全方位指南助你成功入驻!
了解快手平台与独家账号概念快手作为中国领先的短视频社交平台,拥有庞大的用户群体和丰富的内容生态,独家账号是指与平台签署合作协议,在特定领域或特定内容上进行深度合作的账号,签约独家账号意味着你将享受到平台更多的资源倾斜...
全球核能发电排名大揭秘!
随着科技的不断发展,核能作为一种清洁、高效的能源形式,在全球范围内得到了广泛的关注和应用,核能发电作为一种重要的能源供应方式,其地位在全球能源结构中日益凸显,本文将探讨全世界核能发电的排名情况。核能发电概述核能发电是...
鲁药师独家本草膏,鲁药都有什么药
鲁药师独家本草膏的诞生背景鲁药师独家本草膏,源自我国传统中医药文化的深厚底蕴。自古以来,我国中医药文化就以其独特的理论体系和丰富的实践经验著称于世。在长期的临床实践中,鲁药师团队深入挖掘了中医药宝库,结合现代科技,...
深化落实为民实践,构建服务型社会的关键路径探索
在新时代背景下,我国社会主要矛盾已经转化为人民日益增长的美好生活需要和不平衡不充分的发展之间的矛盾,落实为民实践方面,成为我们构建服务型社会的关键路径,我们必须坚持以人民为中心的发展思想,深化为民实践,满足人民群众对...
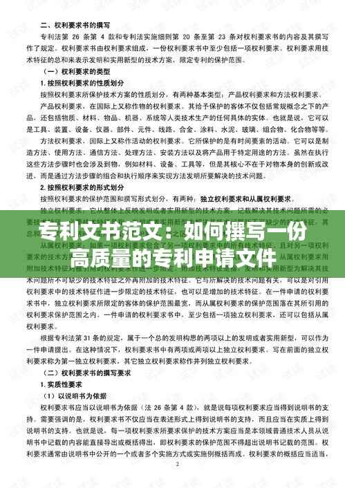
专题聚焦深度解读,建筑实务研究重磅来袭
随着社会的快速发展,建筑行业作为国民经济的重要支柱,日益受到广泛关注,本文将专题聚焦建筑实务,探讨建筑行业的现状、发展趋势以及实务操作中的关键要点。建筑行业的现状当前,我国建筑行业在城市化进程的推动下持续发展,市场规...
simond独家生活,simond我独自生活是哪一期
引言:探索Simond的独特魅力在这个快节奏的时代,每个人都在追求属于自己的生活方式。Simond,一个充满神秘色彩的名字,背后隐藏着一段独特而精彩的生活故事。今天,让我们揭开Simond独家生活的神秘面纱,一探...
OA系统已发内容修改指南:轻松应对内容调整
标题:OA系统已发内容修改指南:轻松应对内容调整引言在日常工作中,我们经常需要在OA(办公自动化)系统中发送各种文档、报告和通知。然而,有时候在发送内容后,我们可能会发现一些错误或需要更新信息。这时,如何修改已发...
大兴区疫情等级:实时动态与防控措施分析
大兴区疫情等级:实时动态与防控措施分析引言随着新冠疫情的全球蔓延,我国各地区疫情等级不断调整,防控措施也随之加强。大兴区作为北京市的重要区域,其疫情等级的实时动态和防控措施备受关注。本文将针对大兴区疫情等级进行详...














苏ICP备2021053023号-1