外汇实时交易数据解析与牡蛎壳粉价格对市场的影响探讨
身为一个博客站长,今天我将为大家解析两个看似不相关的关键词:“外汇实时交易数据”与“牡蛎壳粉价格”,这两个话题虽然看似毫无交集,但它们实际上都与全球经济息息相关,对投资者和市场参与者来说都至关重要,我们将深入探讨这两...
明星长发发型流行趋势与中山气象分析解读
一、引言随着社会的快速发展和时尚潮流的不断更迭,明星的发型往往成为公众关注的焦点,长发发型在时尚界一直占据重要地位,不仅因为其对个人形象的塑造作用,更因其能够体现出一个时代的审美趋势和文化内涵,气象因素在日常生活中也...
戏曲学院插画专题,传统与现代艺术的视觉交融盛宴
随着文化的繁荣和艺术的多元化发展,戏曲学院插画专题逐渐成为了艺术领域的一大亮点,这一专题不仅展现了戏曲艺术的魅力,还融合了现代插画的创意与技巧,为观众带来了一场视觉盛宴,本文将围绕戏曲学院插画专题展开,探讨其背后的文...
府谷景点大全,最新图片与详细攻略
府谷县,以其丰富的历史文化和壮丽的自然风光吸引着无数游客,本文将为您详细介绍府谷县的热门景点,带您领略当地的美景,同时附上最新图片,助您更好地了解并规划行程。府谷概述府谷县位于陕西省北部,地处黄土高原与沙漠的过渡地带...
御侠客最新攻略揭秘,奇遇探索永无止境!
御侠客作为一款深受玩家喜爱的角色扮演游戏,其丰富的剧情、独特的玩法和精美的画面一直令人津津乐道,本文将为大家带来御侠客最新攻略,重点介绍游戏中的奇遇系统,帮助玩家更好地探索游戏世界,提升游戏体验。游戏概述御侠客是一款...
光山夜生活璀璨指南,揭秘前十名夜店排名!
在繁忙的生活中,人们总是在寻找放松身心的场所,光山,这座充满活力的城市,以其丰富的夜生活吸引着众多游客和年轻人,本文将为您介绍光山夜店排名前十名,带您领略这座城市的璀璨夜生活。炫彩之夜:排名第一的XX夜店位于光山市中...
风暴英雄卡顿应对攻略,提升游戏流畅度秘诀!
作为一款备受欢迎的多人在线游戏,"风暴英雄"吸引了无数玩家的热情参与,游戏中的卡顿问题让许多玩家感到困扰,本文将探讨如何有效应对风暴英雄游戏中的卡顿问题,让你的游戏体验更加顺畅。风暴英雄的魅力风暴...
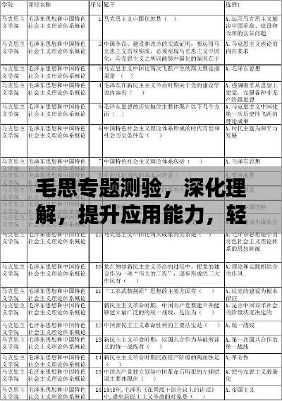
毛思专题测验,深化理解,提升应用能力,轻松掌握核心知识!
毛思,作为重要思想和方法论,对于提升我们的思维能力和问题解决能力具有重要意义,为了更好地理解和应用毛思,本文将围绕“毛思专题测验”展开,旨在深化对毛思的理解,提升应用能力。毛思概述毛思是中国著名哲学家毛泽东的思维方法...
天猫,登录之力,智慧之选
随着电子商务的飞速发展,天猫作为中国最大的电商平台之一,已经成为众多消费者和品牌商家的首选之地,在这个竞争激烈的网络购物市场中,天猫凭借其独特的优势,不断吸引用户登录,打造了一个繁荣的在线商业生态圈,本文将探讨天猫如...
微观视角下的异常应对策略探索
在微观层面,异常管理是一项至关重要的任务,无论是企业运营、项目管理还是个人生活,微观异常落实都是确保事情顺利进行的关键环节,本文将探讨微观异常落实的重要性,分析其内涵,并提出有效的实施策略。微观异常落实的重要性在微观...














苏ICP备2021053023号-1